首页 > 新闻频道 > 民俗  
四川肛肠医院行不行?技术先进服务温馨
2021-12-22 16:46:46  来源:中国文化报道网  作者:Admin  分享:

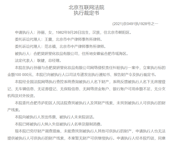
 12月21日,北京互联网法院公布涉及合肥昊妍堂化妆品有限公司、孙丽(孙俪)的执行裁定书。孙俪申请强制执行侵权公司,化妆品公司侵权孙俪已成老赖

文书显示,申请执行人为孙丽,被执行人为合肥昊妍堂化妆品有限公司,执行标的10万元。法院查询发现被执行人名下已无可供执行的财产,裁定终结本次执行程序,若发现被执行人有履行能力时,可随时申请恢复执行。此外,法院已将被执行人纳入失信被执行人名单及限制消费。

孙俪申请强制执行侵权公司,化妆品公司侵权孙俪已成老赖

此前的判决文书显示,合肥昊妍堂公司将孙俪肖像及姓名用于其产品包装,并进行广告宣传,被判赔偿孙俪10万元。

本文为钱江晚报原创作品,未经许可,禁止转载、复制、摘编、改写及进行网络传播等一切作品版权使用行为,否则本报将循司法途径追究侵权人的法律责任。

 

相关新闻

    无相关信息

◎版权作品,未经中国文化报道网书面授权,严禁转载,违者将被追究法律责任。




关于我们 - 媒体合作 - 广告服务 - 版权声明 - 联系我们 - 友情链接 - 网站地图

Copyright 2015-2019. 中国文化报道网 www.cgia.cn All rights reserved.

违法和不良信息举报邮箱:jubao@cgia.cn

未经过本站允许,请勿将本站内容传播或复制